
서울시와 25개 자치구가 함께 진행하는 서울예술인 2차 긴급재난지원금 지원 공고가 나왔습니다. 코로나19의 장기화로 예술창작 활동 위축 및 위기를 맞은 문화예술인들의 지속적이고 안정적인 창작활동 지원을 위해 사업을 추진한다고 합니다.
공고일 현재(2021.7.7) 서울시에 거주하고 있는 예술인으로서 아래 세 가지 기준을 모두 만족하는 자
1. 공고일 현재(2021. 7. 1) 기준 서울시 자치구(주민등록주소지상 해당 자치구)에 주민등록 전입신고 되어 있는 자
2. 한국예술인 복지재단으로부터 발급받은 예술활동증명 확인서 유효기간이 공고일 현재 유효한 자
3. 가구원 소득이 기준 중위소득 120% 이하인 자
단, 2021년 1차 서울예술인긴급재난지원금 수혜자는 제외
* 가구원 소득 기준

예술인 1인당 최대 100만원
(단, 접수 인원이 예산을 초과할 경우 최종 지급금액이 낮아질 수 있음)
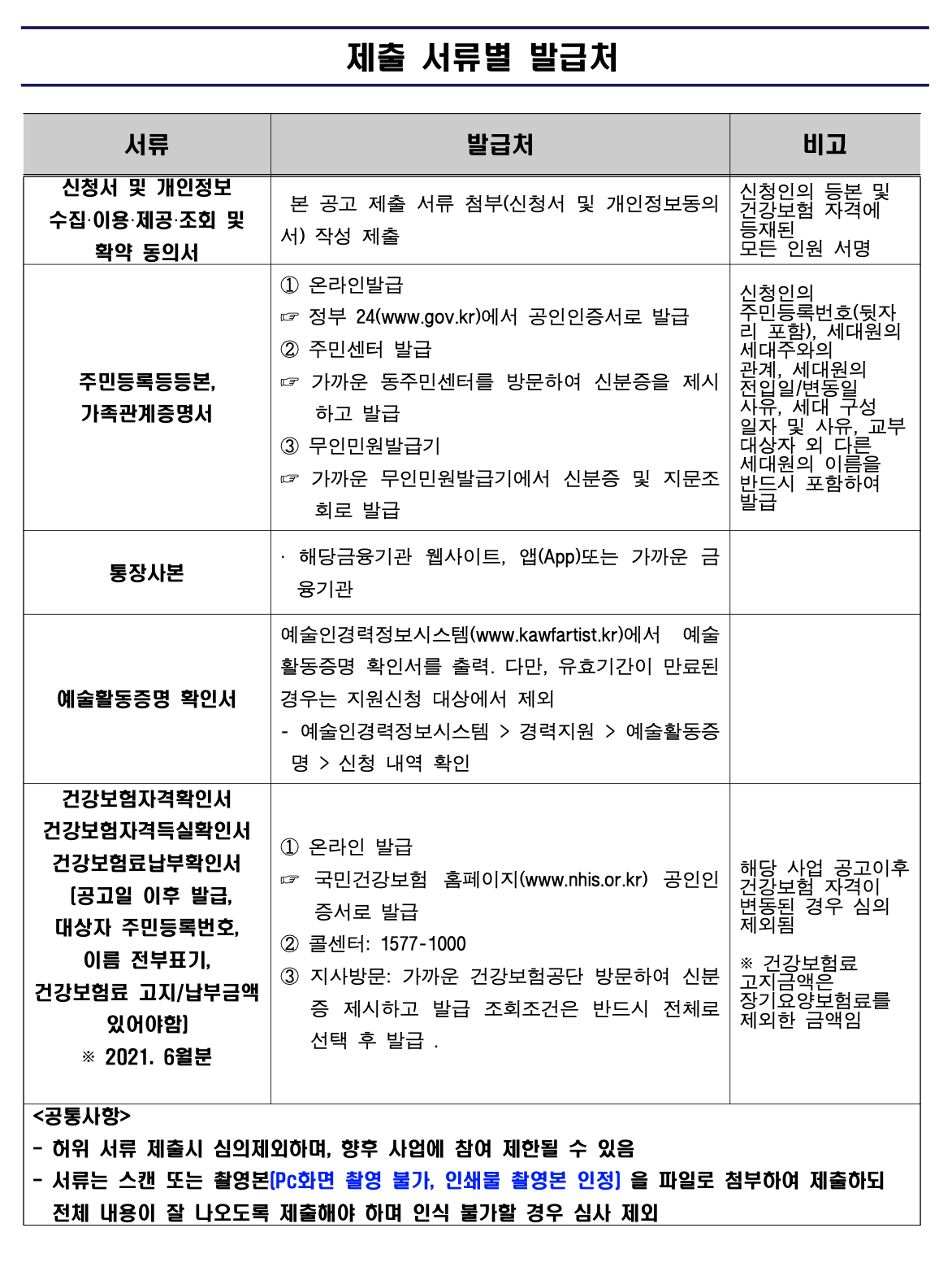
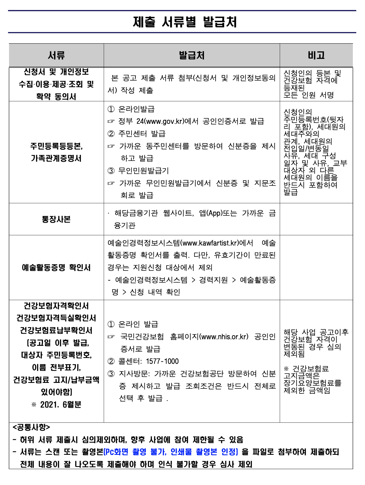
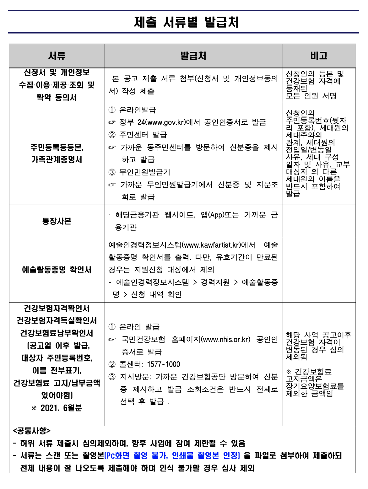
1. 신청서 및 개인정보 수집, 이용 등 동의서 (홈페이지 다운로드)
2. 본인 신분증 사본 & 본인명의 통장 사본
3. 예술활동증명 확인서 (한국예술인 복지재단 발급 후 제출)
4. 주민등록등본 (과거주소변동사항 등 전체포함, 발급일자 14일내)
5. 가족관계증명서 (발급일자 14일내)
6. 주민등록등본상 가구원 전체의 건강보험료 자격확인서, 건강보험 자격득실확인서, 건강보험료 납부확인서. (21년 6월)
※ 예술인본인이 건강보험법상 피부양자인 경우 부양자의 6번 서류 포함
※ 건강보험상 피부양자로 등록된 배우자와 자녀는 본인과 주민등록을 달리하고 있더라도 본인의 배우자나 자녀는 가구원에 포함

* 제출 서류 별 발급처는 아래 내용을 확인해주세요.

자치구별 담당자 이메일 제출
- 7.21(수) 9시 ~ 8.3(화), 24시까지
거주지 소재 자치구 담당부서(별도기관 위탁시 위탁기관)
- 7.21(수) ~ 8.3(화), 18시까지
- 자치구별 방문접수처 (평일 오전 9시 ~ 오후 6시,(점심시간 12~1시)
▶ 신청서 및 증빙서류 지참 자치구 담당부서 방문접수
※ 해당 접수기간내에 접수가 완료되지 않을 경우 신청 불인정함

2021년 10월 예정
신청한 자치구에서 통보. 본인명의 계좌로 입금

서울예술인 긴급재난지원금 시행공고문은 본인이 거주하는 지자체 홈페이지에서 더욱 자세하게 확인할 수 있습니다.
| 카카오뱅크 통장사본 <계좌개설확인서> 발급 받기 (0) | 2021.07.22 |
|---|---|
| 가족관계증명서 온라인 발급 방법 (대한민국 법원 전자가족관계등록 시스템) (0) | 2021.07.17 |
| 수도권 사회적 거리두기 4단계 (7/12 ~ 7/25) 시설별 주요 방역 수칙 내용 (0) | 2021.07.09 |
| 전입신고일 확인 방법 - 주민등록초본 발급 (정부24) (0) | 2021.07.09 |
| 예술활동증명서 발급 받기 (한국예술인복지재단) (0) | 2021.07.08 |
댓글 영역